中国·永利yl23455(股份)有限公司-官方网站
网站首页
关于我们
yl23455永利简介
组织机构
现任领导
领导信箱
党建思政
党建新闻
支部活动
共青团建设
教学科研
学术交流
教学动态
科研动态
实验实训
专业设置
网络空间安全专业
软件工程专业
空间信息与数字技术专业
电子信息工程专业
网络工程专业
通信工程专业
区块链工程专业
人才招聘
招生信息发布平台
就业信息发布平台
团队队伍
校企共育
企业介绍
校企成果
员工管理
员工风采
辅导员风采
学籍信息查询平台
ASIIN认证
About ASIIN
Communication Engineering
通知公告
当前位置:
网站首页
>>
通知公告
>> 正文
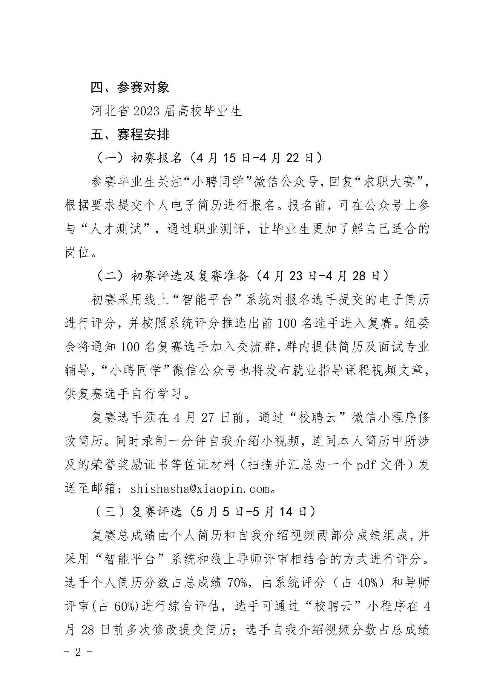
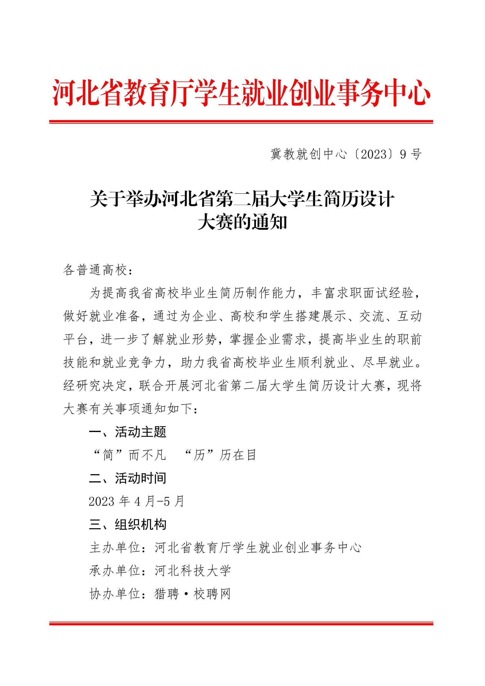
关于举办河北省第二届老员工简历设计大赛的通知
发布时间:2023-04-13 来源:yl23455永利 浏览次数:
上一条:
关于2023年度河北省社会科学发展研究课题第一次结项的通知
下一条:
河北省人力资源和社会保障厅关于组织开展2023年度河北省人力资源和社会保障研究课题申报工作的通知
河北省教育厅
|
yl23455永利
|
全国征兵网
版权所有 中国·永利yl23455(股份)有限公司-官方网站
技术支持:党委宣传部融媒体中心
冀ICP备14011511号
地址:河北省石家庄市桥西区汇安路39号
公司公众号